网站首页
方圆云
企业邮箱
内部登陆
English
方圆介绍
Introduction
新闻中心
News Center
证书查询
Certificate inquiry
服务网络
Service network
人才招聘
Recruitment
联系我们
Contact us
吉致吉品
认证介绍
认证流程
认证规则
业务范围
证书样式/标志样式
收费标准
产品认证收费公示
客户中心
在线申请
在线咨询
证书查询
客户投诉
方圆总机
:
010-88411888
申投诉专线:
010-68422203
服务网络
--分支机构--
辽宁有限公司
四川有限公司
陕西有限公司
上海有限公司
北京特检有限公司
河南有限公司
山西有限公司
安徽有限公司
福建有限公司
厦门有限公司
湖南有限公司
重庆有限公司
江西有限公司
新疆分公司
广东有限公司
山东有限公司
浙江有限公司
江苏有限公司
河北有限公司
大连有限公司
方圆正联知识产权
您现在的位置:
首页
>
产品认证
>
区域品牌产品认证
>
吉致吉品
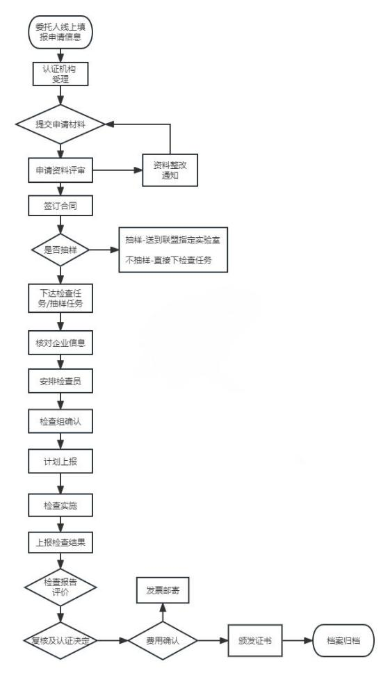
认证流程
J9体育(China)有限责任公司官网
|
J9体育(China)有限责任公司官网
|
九游平台_九游(中国)
|
九游网页版在线_九游(中国)
|
乐鱼官方网站
|
星空游戏官网
|
FB体育平台官方网站
|
九游在线官方官网
|
ld体育网址_ld体育欢迎你
|